国家医疗保障局办公室关于开展医保经办全流程智能审核试点工作的通知
医保办函〔2025〕86号
各省、自治区、直辖市及新疆生产建设兵团医疗保障局:
为加强医保经办全流程智能审核应用,推动医保经办智能审核规则库、知识库与模型库建设,加强经办审核向事前事中前移,提升经办审核能力,推动智能审核迈向新水平,实现经办工作提质增效,国家医保局确定北京市、天津市、河北省、辽宁省、浙江省、湖南省、重庆市医疗保障局为试点单位,开展医保经办全业务流程智能审核试点工作。现将有关事项通知如下:
一、工作目标
依托全国统一的医保信息平台,聚焦医保经办各业务流程,推进全业务全流程智能审核工作。整合智能审核系统功能建设,推进人工智能技术在经办审核工作中应用,探索开发经办智能审核知识库、规则库、模型库,建立全国通用型知识、规则与模型,推进各地审核标准与流程统一。总结推广可复制、可借鉴的经验、标准和模式,同步建立“地方探索创新、国家评估推广”的创新应用新模式,切实提升全国医保经办审核能力,推动基金安全关口前置,实现医保基金安全、高效、可持续运行。
二、工作内容
(一)结合实际启动试点工作。
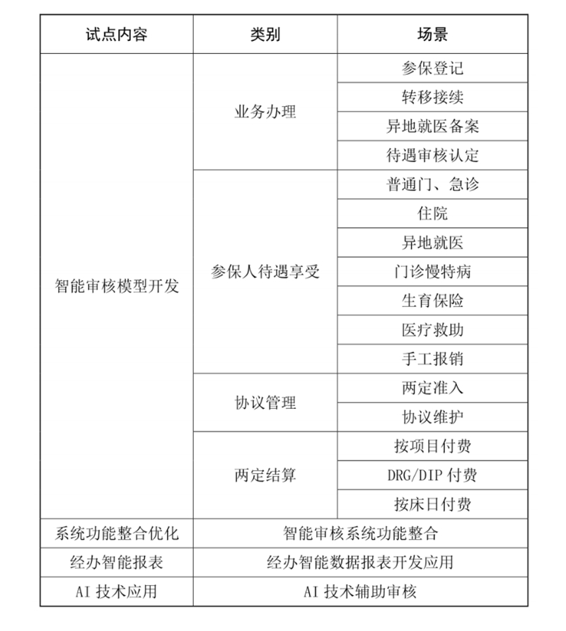
试点省份根据实际情况,结合本地优势和特点,按照经办智能审核场景范围(详见附件),从功能优化、审核模型、智能报表等内容中选取部分推进试点工作:选取系统功能优化作为试点内容的,要探索完善经办费用审核流程,整合优化智能审核系统功能,实现智能审核功能嵌入经办环节,促进系统功能易用好用;选取审核模型制定作为试点内容的,可从业务办理、待遇享受、协议管理、两定结算等全业务环节中选取部分类别场景开发,逐步推进建立审核规则全业务流程覆盖。探索建立智能审核政策、药品、耗材、服务项目知识库,开发DRG/DIP付费、门诊慢特病等智能审核规则,满足支付方式改革、即时结算等改革任务需要;选取经办智能报表作为试点内容的,要完善经办数据专区,明确经办业务数据标准内涵,开发完善智能报表功能,建立多维度数据主题,实现数据报表自定义拓展。提高数据分析提取效率。若意愿的试点内容不在试点范围的,应提前与国家局沟通确认。
(二)试点成果国家层面转化。
一是加强情况交流。试点省份应建立回顾复盘机制,每月反馈一次意见,聚焦试点过程发现的问题难点、解决方式,总结试点阶段性报告报送国家局。二是加强成果报送。试点省份结合选取的试点内容和进展情况,将经过本地实际经办验证后的成果,如智能审核功能详细业务需求文本、智能审核知识库规则库、智能数据报表工具等,报送国家局。三是国家部署验证。国家局将依托国家医保信息平台,结合各地试点经验,设计重构智能审核系统功能架构,推进各地智能审核功能整合优化。收集试点省份智能审核知识、规则与模型,建立全国智能审核知识库、规则库、模型库架构,依托国家平台归集全国业务数据,开展知识与规则验证,发现疑点数据由各地核实,为全国经验推广打好基础。
(三)验证可行经验全国推广。
一是地方规则转化。经过试点省份实践检验、成效显著的智能审核知识与规则,国家局将优先进行国家平台部署验证。二是建立国家智能审核“三库”。基于各地试点成果,建立国家经办智能审核知识库、规则库,覆盖参保登记、待遇审核、联网报销、两定结算、异地就医、生育保险、协议管理等全医保经办业务场景。在药品目录统一的基础上,开发全国通用型药品知识库与用药合规性规则,探索耗材与医疗服务使用合规性审核规则,建立健全知识与规则制定-验证-下发-应用-更新机制,推进全国费用审核标准统一,覆盖全面。
三、时间安排
启动试点(2025年10月-2025年11月):试点省份结合本地实际情况,选择试点内容,选取省内2-3个地区作为试点地区。试点直辖市在全市开展试点工作。编制试点工作方案,明确试点内容、试点地区、内部分工、重点任务、时间路径,指定试点工作联系人,于11月20前报送国家医保局。未在本次试点范围内的省份,可结合本地情况自愿选择在省内开展相关试点工作,并报国家局备案。
试点推进(2025年11月-2027年3月):试点省份按照工作方案开展试点,按月定期向国家局报送试点阶段性报告,总结试点经验和困难堵点。将试点有关成果(如系统业务需求、智能审核知识库规则库等),即时报送国家医保局。
总结推广(2027年4月-2027年12月):国家局总结相关省份试点工作情况,梳理优秀经验,全国推广。扩大试点范围,将更多场景、更多省份纳入试点范围。国家层面建立医保经办全业务全流程智能审核体系,建立健全智能审核知识库、规则库和经办审核模型库,下发各地使用。
四、保障措施
(一)组织保障。
试点地区要加强部门内部协同,明确任务分工,专人推进试点工作。同时建立与本地大数据、公安等部门的协同机制,形成工作合力。建立情况调度机制,加快试点工作推进速度。加强与国家局沟通协同,加快试点经验成果转化。
(二)技术保障。
试点地区要充分利用人工智能、大数据技术,优化智能审核知识库、规则库应用,提高知识、规则准确性和更新效率。推进经办数据治理,建立健全经办数据质量校验机制,不断提升数据质量,为试点工作夯实数据基础。
(三)安全保障。
试点地区在推进试点过程中,要严格数据安全管理,在开展数据筛查、分析、应用过程中,落实审批管理职责,按照“最小化”原则,加强数据访问权限控制,做好敏感数据脱敏,确保数据使用过程可追溯。
附件:医保经办全流程智能审核试点范围

国家医疗保障局办公室
2025年10月24日
(主动公开)