市医保局办公室关于印发《天津市医疗保障定点医疗机构医疗费用“即时结算”试运行工作方案》的通知
津医保办发〔2025〕9号
市医保中心,有关单位:
现将《天津市医疗保障定点医疗机构医疗费用“即时结算”试运行工作方案》印发给你们,请遵照执行,认真抓好落实。
市医保局办公室
2025年5月6日
(此件主动公开)
天津市医疗保障定点医疗机构医疗费用“即时结算”试运行工作方案
为进一步优化我市医保基金支付方式和结算政策,提高医保基金使用效能,深入实施健康优先发展战略,促进医疗、医保、医药协同发展和治理,根据《国家医疗保障局办公室关于推进基本医保即时结算改革的通知》(医保办发〔2025〕1号)文件精神,试点开展基本医保即时结算改革,结合本市实际,制定本工作方案。
一、工作目标和任务
为缓解定点医疗机构垫付资金压力,进一步赋能医疗卫生事业和医药产业高质量发展,积极稳妥推进医保与定点医疗机构即时结算,促进医疗、医保、医药协同发展和治理。试运行阶段,以医保信息平台为支撑,加强基金预算管理,做好医保基金预付的同时,充分考虑定点医疗机构实际情况,实行“按月预拨”的即时结算机制。到2025年底,基本实现天津市全市范围内即时结算的工作目标。
二、工作内容
(一)试点范围
1.基金范围:城镇职工医保统筹基金、城乡居民医保统筹基金。
2.业务范围:“即时结算”试运行业务范围为定点医疗机构发生的医药费用,包括普通门诊、门诊特殊病、住院等医药费用。
3.机构范围:以三级公立定点医疗机构起步,根据试运行情况,逐步扩大试点机构范围。
(二)实施路径
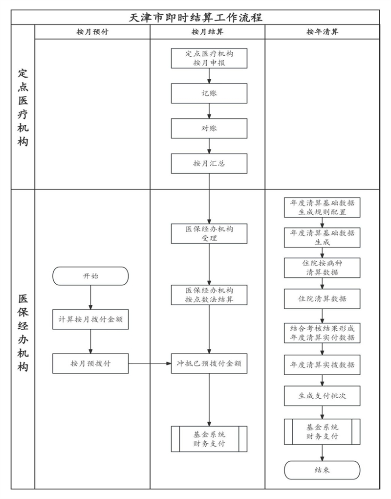
按照国家部署要求,天津市实行“按月预拨”即时结算机制。市医保经办机构依据当年基金预算、往年月基金支出规模(剔除质量保证金、不合理增长等因素)和支付比例系数核定单家医疗机构的月度预拨付金额,每月第五个工作日前按照不超过60%的比例提前拨付医保基金给试点医疗机构。同时,定点医疗机构按月申报、记账、对账和按月汇总,市医保经办机构同步进行费用受理、按点数法进行结算后冲抵已预拨付金额,绩效考核与年度清算挂钩。
同步建立三重保障机制维护即时结算金安全,即当期冲抵不足的纳入下期收回并暂停即时结算金预拨付;暂停预拨付后次月无任何申报费用的则进行基金追回;无法追回的自质量保证金中扣除。
三、工作安排
按照国家统一安排,分六个阶段稳步推进试运行工作,确保2025年基本实现即时结算。
(一)启动实施阶段(3月)
组建天津市医保基金即时结算工作专班,组织召开研讨会,征求各相关单位意见,建立各方磋商机制,制定试运行方案。
(二)模拟测试阶段(4月)
根据试运行工作方案,结合工作实际进行系统开发对接,完成医保经办机构系统改造,并逐步进行联调测试等相关工作,确保“即时结算”试运行工作平稳推进。
(三)试点运行阶段(5月)
做好宣传培训,分批次推进试点工作。对过程中出现的问题及时进行分析解决,不断优化工作流程和系统功能,逐步扩大基金范围、结算范围。
(四)评估总结阶段(6月)
根据国家工作安排与各试点省市进行交叉学习交流,并且对本市试运行期间工作进行全面总结评估,梳理试点工作中取得的经验和存在的问题,提出改进措施和建议,为全面推广提供依据。并将具体的工作情况、特点、即时结算范围等技术性细节进行整理,与其它省市进行经验交流,取长补短。
(五)全面启动阶段(7~12月)
根据国家医保局《基本医保基金即时结算经办规程》,研究制定《天津市基本医保基金即时结算经办规程》。全面启动医保基金即时结算工作。积极配合国家医保局对天津市即时结算工作开展情况展开评估,根据国家医保局的工作指导及时对我市即时结算工作进行总结完善。
(六)全面实现阶段(2025年底)
根据国家工作指导和调度安排,及时解决本市即时结算全面运行过程中出现的问题,巩固提升即时结算成果,优化提升改革成效,全面实现即时结算。
四、工作要求
各部门要提高思想认识,强化工作统筹,狠抓任务落实,确保各项试点任务稳步推进。市医保经办机构要做好组织实施,加强工作调度,严格规范基金支出,强化即时结算金管理,确保基金安全。要及时总结经验,组织开展交流,按照国家工作部署,全面推动“即时结算”试运行工作。
附件:天津市“即时结算”流程图
