河北省医疗保障局关于印发《河北省医疗保障局公平竞争审查制度(试行)》的通知
冀医保字〔2019〕51号
局属各单位:
《河北省医疗保障局公平竞争审查制度(试行)》已经局务会议审议通过,现印发你们,请认真贯彻落实。
河北省医疗保障局
2019年11月15日
(此件主动公开)
河北省医疗保障局公平竞争审查制度(试行)
为贯彻落实河北省人民政府《关于在市场体系建设中建立公平竞争审查制度的实施意见》(冀政发〔2016〕42号)和河北省发展改革委等五部门关于转发国家发展改革委等五部门《关于印发<公平竞争审查制度实施细则(暂行)>的通知》的通知(冀发改价格〔2018〕95号)精神,确保我局制定的有关政策符合公平竞争要求,防止出台排除、限制竞争的政策措施,制定河北省医疗保障局局公平竞争审查制度。
一、总体要求
按照加快建立统一开放、竞争有序市场体系的要求,确保我局相关行为符合公平竞争要求和相关法律法规,维护公平竞争秩序,保障各类市场主体平等使用生产要素、公平参与市场竞争、同等受到法律保护,激发市场活力,提高资源配置效率,推动大众创业、万众创新,促进实现创新驱动发展和全省经济社会持续健康发展。
二、基本原则
尊重市场,竞争优先。尊重市场经济规律,处理好政府与市场的关系,着力转变政府职能,最大限度减少对微观经济的干预,促进和保护市场主体公平竞争,保障市场配置资源的决定性作用得到充分发挥。
立足全局,着眼长远。摒弃影响公平竞争的观念和做法,消除市场壁垒,促进商品和要素自由流动。打破地区封锁和行业垄断,增强市场创新动力,培育经济发展新动能。
整体规划,分步实施。坚持先增量后存量,在规范增量政策公平竞争审查的同时,坚持分类处理、不溯及既往,逐步清理废除妨碍统一市场和公平竞争的存量政策。做好整体规划,分阶段、分步骤稳妥推进,在实践中不断完善公平竞争审查制度。
依法审查,强化监督。公平竞争审查,坚持自我审查和外部监督相结合,通过向社会公开征求意见、听取利害关系人意见、第三方评估等多种方式,加强社会监督和舆论监督,逐步健全公平竞争审查的保障机制。
三、审查范围
我局及局直属具有管理公共事务职能的机构(以下统称局属各单位)制定或牵头起草的市场准入、产业发展、招商引资、招标投标、政府采购、经营行为规范、资质标准等涉及市场主体经济活动的规章、规范性文件和其他政策措施,以及提请人大审议的地方性法规草案等(以下统称政策措施)相关文件,均应该在起草过程中进行公平竞争审查。未进行自我审查的,不得提交审议。
四、审查机制和程序
按照“谁起草、谁审查”的原则,局属各单位分别负责本单位起草政策措施的公平竞争审查。在起草过程中要严格对照审查基本流程(附件1)对有关政策措施进行审查,全面评估对市场竞争的影响,防止出台排除、限制竞争的政策措施。
局属各单位开展公平竞争审查时,要认真填写《公平竞争审查表》(附件2),形成明确的书面审查结论。《公平竞争审查表》填写完成后,随相关政策措施一并履行相关程序。履行程序完毕后,送局规划财务和法规处存档。未填写此表即出台政策措施的,视为未进行公平竞争审查。
局属各单位开展公平竞争审查时,应当征求利害关系人意见或者向社会公开征求意见,并在《公平竞争审查表》中说明征求意见情况。
征求利害关系人意见可以采取书面征求意见、座谈会、论证会、听证会等多种形式。
利害关系人指与特定市场主体具有竞争关系的经营者、上下游经营者、消费者以及政策措施可能影响其公平竞争权的其他市场主体。
局属各单位开展公平竞争审查时,可以征求专家学者、法律顾问、专业机构的意见。征求意见情况应当在《公平竞争审查表》中说明。
五、审查标准
公平竞争要着眼维护统一市场和公平竞争,按以下标准进行审查:
(一)市场准入和退出标准
1.不得设置不合理和歧视性的准入和退出条件,包括但不限于:(1)设置明显不必要或者超出实际需要的准入和退出条件,排斥或者限制经营者参与市场竞争;(2)没有法律法规依据或者国务院规定,对不同所有制、地区、组织形式的经营者实施差别化待遇,设置不平等的市场准入和退出条件;(3)没有法律法规依据或者国务院规定,以备案、登记、注册、名录、年检、监制、认定、认证、审定、指定、配号、换证、要求设立分支机构等形式,设定或者变相设定市场准入障碍;(4)没有法律法规依据或者国务院规定,设置消除或者减少经营者之间竞争的市场准入或者退出条件。
2.未经公平竞争不得授予经营者特许经营权,包括但不限于:(1)在一般竞争性领域实施特许经营或者以特许经营为名增设行政许可;(2)未明确特许经营权期限或者未经法定程序延长特许经营权期限;(3)未采取招标投标、竞争性谈判等竞争方式,直接将特许经营权授予特定经营者;(4)设置歧视性条件,使经营者无法公平参与特许经营权竞争。
3.不得限定经营、购买、使用特定经营者提供的商品和服务,包括但不限于:(1)以明确要求、暗示、拒绝或者拖延行政审批、重复检查、不予接入平台或者网络等方式,限定或者变相限定经营、购买、使用特定经营者提供的商品和服务;(2)在招标投标中限定投标人所在地、所有制、组织形式,排斥或者限制潜在投标人参与招标投标活动;(3)没有法律法规依据,通过设置项目库、名录库等方式,排斥或者限制潜在经营者提供商品和服务。
4.不得设置没有法律法规依据的审批或者具有行政审批性质的事前备案程序,包括但不限于:(1)没有法律法规依据增设行政审批事项,增加行政审批环节、条件和程序;(2)没有法律法规依据设置具有行政审批性质的前置性备案程序。
5.不得对市场准入负面清单以外的行业、领域、业务等设置审批程序,主要指没有法律法规依据或者国务院决定,采取禁止进入、限制市场主体资质、限制股权比例、限制经营范围和商业模式等方式,直接或者变相限制市场准入。
(二)商品和要素自由流动标准
1.不得对外地和进口商品、服务实行歧视性价格和歧视性补贴政策,包括但不限于:(1)制定政府定价或者政府指导价时,对外地和进口同类商品、服务制定歧视性价格;(2)对相关商品、服务进行补贴时,对外地同类商品、服务和进口同类商品不予补贴或者给予较低补贴。
2.不得限制外地和进口商品、服务进入本地市场或者阻碍本地商品运出、服务输出,包括但不限于:(1)对外地商品、服务规定与本地同类商品、服务不同的技术要求、检验标准,或者采取重复检验、重复认证等歧视性技术措施;(2)对进口商品规定与本地同类商品不同的技术要求、检验标准,或者采取重复检验、重复认证等歧视性技术措施;(3)没有法律法规依据或者国务院规定,对进口服务规定与本地同类服务不同的技术要求、检验标准,或者采取重复检验、重复认证等歧视性技术措施;(4)没有法律法规依据,设置专门针对外地和进口商品、服务的专营、专卖、审批、许可;(5)没有法律法规依据,在道路、车站、港口、航空港或者本行政区域边界设置关卡,阻碍外地和进口商品、服务进入本地市场或者本地商品运出和服务输出;(6)没有法律法规依据,通过软件或者互联网设置屏蔽以及采取其他手段,阻碍外地和进口商品、服务进入本地市场或者本地商品运出和服务输出。
3.不得排斥或者限制外地经营者参加本地招标投标活动,包括但不限于:(1)不依法及时有效地发布招标信息;(2)直接明确外地经营者不能参与本地特定的招标投标活动;(3)对外地经营者设定明显高于本地经营者的资质要求或者评审标准;(4)通过设定与招标项目的具体特点和实际需要不相适应或者与合同履行无关的资格、技术和商务条件,变相限制外地经营者参加本地招标投标活动。
4.不得排斥、限制或者强制外地经营者在本地投资或者设立分支机构,包括但不限于:(1)直接拒绝外地经营者在本地投资或者设立分支机构;(2)没有法律法规依据或者国务院规定,对外地经营者在本地投资的规模、方式以及设立分支机构的地址、模式等进行限制;(3)没有法律法规依据,直接强制外地经营者在本地投资或者设立分支机构;(4)没有法律法规依据,将在本地投资或者设立分支机构作为参与本地招标投标、享受补贴和优惠政策等的必要条件,变相强制外地经营者在本地投资或者设立分支机构。
5.不得对外地经营者在本地的投资或者设立的分支机构实行歧视性待遇,包括但不限于:(1)对外地经营者在本地的投资不给予与本地经营者同等的政策待遇;(2)对外地经营者在本地设立的分支机构在经营规模、经营方式、税费缴纳等方面规定与本地经营者不同的要求;(3)在节能环保、安全生产、健康卫生、工程质量、市场监管等方面,对外地经营者在本地设立的分支机构规定歧视性监管标准和要求。
(三)影响生产经营成本标准
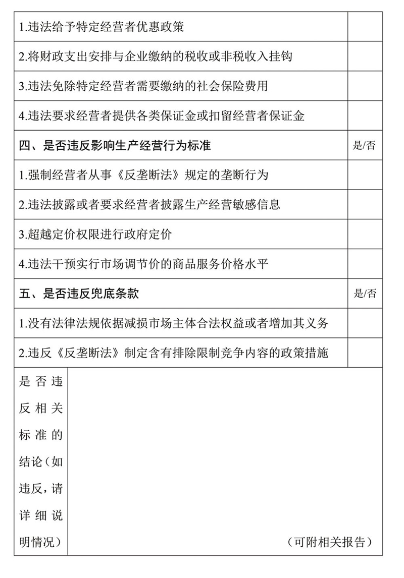
1.不得违法给予特定经营者优惠政策,包括但不限于:(1)没有法律法规依据或者国务院规定,给予特定经营者财政奖励和补贴;(2)没有法律法规依据或者未经国务院批准,减免特定经营者应当缴纳的税款;(3)没有法律法规依据或者国务院规定,以优惠价格或者零地价向特定经营者出让土地,或者以划拨、作价出资方式向特定经营者供应土地;(4)没有法律法规依据或者国务院规定,在环保标准、排污权限等方面给予特定经营者特殊待遇;(5)没有法律法规依据或者国务院规定,对特定经营者减免、缓征或停征行政事业性收费、政府性基金、住房公积金等。
2.安排财政支出一般不得与企业缴纳的税收或非税收入挂钩,主要指根据企业缴纳的税收或者非税收入情况,采取列收列支或者违法违规采取先征后返、即征即退等形式,对企业进行返还,或者给予企业财政奖励或补贴、减免土地出让收入等优惠政策。
3.不得违法违规减免或者缓征特定经营者应当缴纳的社会保险费用,主要指没有法律法规依据或者国务院规定,根据经营者规模、所有制形式、组织形式、地区等因素,减免或者缓征特定经营者需要缴纳的基本养老保险费、基本医疗保险费、失业保险费、工伤保险费等。
4.不得在法律规定之外要求经营者提供或扣留经营者各类保证金,包括但不限于:(1)没有法律法规或者国务院规定,要求经营者交纳各类保证金;(2)在经营者履行相关程序或者完成相关事项后,不及时退还经营者交纳的保证金。
(四)影响生产经营行为标准
1.不得强制经营者从事《中华人民共和国反垄断法》规定的垄断行为,主要指以行政命令、行政授权、行政指导或者通过行业协会等方式,强制、组织或者引导经营者达成、实施垄断协议或者实施滥用市场支配地位行为。
2.不得违法披露或者违法要求经营者披露生产经营敏感信息,为经营者实施垄断行为提供便利条件。生产经营敏感信息是指除依据法律法规或者国务院规定需要公开之外,生产经营者未主动公开,通过公开渠道无法采集的生产经营数据。主要包括:拟定价格、成本、生产数量、销售数量、生产销售计划、经销商信息、终端客户信息等。
3.不得超越定价权限进行政府定价,包括但不限于:(1)对实行政府指导价的商品、服务进行政府定价;(2)对不属于本级政府定价目录范围内的商品、服务制定政府定价或者政府指导价;(3)违反《中华人民共和国价格法》等法律法规采取价格干预措施。
4.不得违法干预实行市场调节价的商品和服务的价格水平,包括但不限于:(1)制定公布商品和服务的统一执行价、参考价;(2)规定商品和服务的最高或者最低限价;(3)干预影响商品和服务价格水平的手续费、折扣或者其他费用。
六、例外规定
属于下列情形的政策措施,如果具有排除和限制竞争的效果,在符合规定的情况下可以实施:
(一)维护国家经济安全、文化安全或者涉及国防建设的;
(二)为实现扶贫开发、救灾救助等社会保障目的的;
(三)为实现节约能源资源、保护生态环境等社会公共利益的;
(四)法律、行政法规规定的其他情形。
政策制定机关应当说明相关政策措施对实现政策目的不可或缺,且不会严重排除和限制市场竞争,并明确实施期限。
七、存量清理
局属各单位按照“谁制定、谁清理”原则开展存量政策清理工作,对照公平竞争审查标准,组织梳理现行政策措施,对妨碍全国统一市场和公平竞争的规定做法,按程序予以废除或者调整,清理情况报规划财务和法规处汇总并向社会公开,接受社会监督。对存量现行政策措施的清理工作应在2020年1月底前完成。
清理存量的现行政策措施应当遵循以下原则:
(一)对影响市场平等准入和退出、妨碍商品和要素自由流动、强制或组织经营者实施垄断等政策措施,要尽快清理;
(二)以合同协议形式给予企业的优惠政策,有规定期限的,按规定期限执行,期满后停止执行;没有规定期限的,由政策制定机关与相关企业进行协商,按照把握节奏、确保稳妥的原则设定过渡期,过渡期内继续执行,过渡期满后停止执行。
(三)已兑现的优惠政策,不溯及既往。
八、定期评估
对公平竞争审查制度实施后出台的政策措施,局属各单位应当就其是否存在影响统一市场和公平竞争的情况,每年至少开展1次集中评估。经评估认为妨碍统一市场和公平竞争的政策措施,应当依法尽快废止或者修改完善。局属各单位要逐年评估相关政策措施的实施效果,实施期限到期或未达到预期效果的政策措施,应当及时停止执行或者进行调整。局将适时组织第三方专业机构对局属各单位政策措施进行公平竞争审查情况进行评估,评估结果向社会公布。
附件:1.公平竞争审查基本流程
2.公平竞争审查表
附件1

附件2




5