2022年福州市职工基本医疗保险政策(待遇篇)
福建医疗保障2022-08-25 22:30发表于福建
待遇篇
1.参加职工医保可以享受哪些医保待遇?
答:(1)个人账户划拨;(2)普通门诊医疗费用统筹基金支付;(3)门诊特殊病种医疗费用统筹基金支付;(4)住院医疗费用统筹基金支付;(5)在职工基本医保待遇基础上,享受职工大额医疗费用补充保险待遇。
2.职工医保费每月按什么标准划入个人账户?
答:在职职工2022年3月至2023年12月,40周岁以下(含)的按本人月缴费工资的2.4%划入个人账户;41周岁至法定退休年龄的按本人月缴费工资的2.75%划入个人账户。2024年1月起按本人月缴费工资的2%划入个人账户。每月应缴医保费到账后划入个人账户。
退休人员2022年3月至2023年12月按本人月基本养老金的3.5%划拨,无基本养老金的,其个人账户按每人每月20元划拨。2024年1月起按统筹区实施改革当年平均养老金的2.5%定额划入。
3.职工医保普通门诊待遇统筹基金支付规定是什么?
答:年度内参保人员在定点医疗机构普通门诊符合基本医疗保险目录范围内的医疗费用,按以下标准支付:

定点基层医疗机构包括社区卫生服务中心(站)、乡镇(街道)卫生院、村卫生所、门诊部、诊所(医务室)。在定点社区卫生服务中心(站)、乡镇(街道)卫生院普通门诊使用国家基本药物的药品费用取消起付线,由统筹基金按规定比例支付(不计入普通门诊统筹起付线累计)。
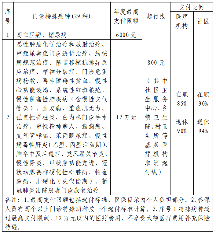
4.职工医保门诊特殊病种的种类及待遇支付规定是什么?

5.门诊特殊病种和治疗项目如何进行备案登记?
答:由有资质认定的定点医院具备相应专科主治及以上职称的医生,填写《福州市基本医疗保险门诊特殊病种治疗项目备案表》,定点医院审核盖章后,参保人员携备案表向医保经办机构、医保驻医院服务站或乡镇(街道)便民服务中心窗口申请登记备案。
高血压病、糖尿病由乡镇卫生院及以上级别医院;苯丙酮尿症由省妇幼保健院;重性精神病由定点精神病专科医院;抑郁症、帕金森病由三级定点医院;门诊危重病抢救的病种由各级医疗机构;其余门诊特殊病种由二级及以上定点医院,相关科室主治及以上医师认定。
6.职工医保住院统筹基金支付规定是什么?
答:(1)统筹基金支付规定(按病种收费除外)

(2)按病种收费管理的病种支付规定
在定点医疗机构发生的列入按病种收费管理的病种费用,医保按照该病种收费标准结算,不设起付线,由个人和统筹基金按比例分担。

7.职工大额医疗费用补充保险待遇是什么?
答:职工医保大额医疗费用补充保险是解决基本医保统筹基金最高支付限额以上的医疗费用,补充保险费由统筹基金支付,赔付范围:职工医保统筹基金最高支付限额(12万元)以上、50万元(含)以下,符合医保目录内住院和门诊特殊病种医疗费用,理赔比例90%,刷卡结算。
若您对福州市医保政策有疑问,可拨打电话咨询医保经办机构。
咨询电话:0591—12345转7